L3GD20H 3-Axis Gyro Carrier with Voltage Regulator

0 reviews  (0/5 ) 0 reviews  •  Write a review
Product Code: 91189
Availability: SOLD OUT Views: 22329
Product Description
  • Includes voltage regulator circuit and level shit circuit
  • Selectable angular rate sensitivity
  • High shock survivability
  • 16 bit rate value data output
  • Low power consumption
$16.23
Qty:

Shipping Options to United States

Select Country:
* Region / State:

L3GD20H 3-Axis Gyro Carrier with Voltage Regulator info

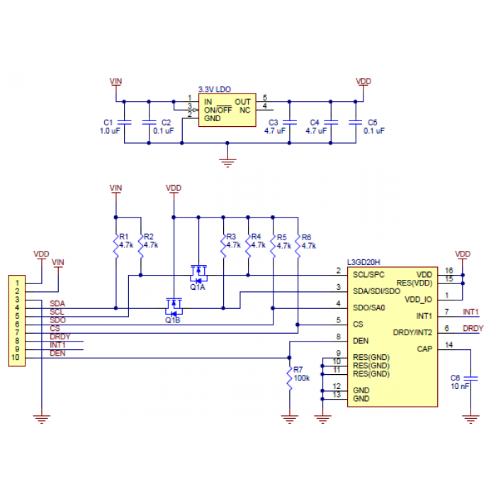
L3GD20H 3-Axis Gyro Carrier with Voltage Regulator is a compact (0.4″ × 0.9″) breakout board for ST’s L3GD20H three-axis digital-output gyroscope. The L3GD20H is a great IC, but its small, leadless, LGA package makes it difficult for the typical student or hobbyist to use. It also operates at voltages below 3.6 V, which can make interfacing difficult for microcontrollers operating at 5 V. This carrier board addresses these issues by incorporating additional electronics, including a 3.3 V voltage regulator and level-shifting circuits, while keeping the overall size as compact as possible.

The L3GD20H has many configurable options, including three selectable angular rate sensitivities, seven selectable output data rates, seven different embedded FIFO modes for buffering output data, and a programmable external interrupt signal. The three angular velocity readings are available through a digital interface, which can be configured to operate in either I²C or SPI mode.

L3GD20H 3-Axis Gyro Carrier with Voltage Regulator includes a low-dropout linear voltage regulator that provides the 3.3 V required by the L3GD20H, which allows the sensor to be powered from 2.5 V to 5.5 V. The regulator output is available on the VDD pin and can supply almost 150 mA to external devices. The breakout board also includes a circuit that shifts the two I²C lines (or SPI clock and data-in lines) to the same logic voltage level as the supplied VIN, making it simple to interface the board with 5 V systems, and the board’s 0.1″ pin spacing makes it easy to use with standard solderless breadboards.

 

L3GD20H 3-Axis Gyro Carrier with Voltage Regulator - General Specifications

  • Includes voltage regulator circuit and level shit circuit
  • Selectable angular rate sensitivity
  • High shock survivability
  • 16 bit rate value data output
  • Low power consumption

 

L3GD20H 3-Axis Gyro Carrier with Voltage Regulator - Technical Specifications

  • Dimensions: 13 × 23 × 3 mm
  • Weight: 0.7g
  • Operating voltage: 2.5 V to 5.5 V
  • Supply current:  6 mA
  • Output format (I²C/SPI): one 16-bit reading per axis
  • Sensitivity range (configurable): ±245°/s, ±500°/s, or ±2000°/s

 

Videos

 

 

Documents

L3GD20H datasheet

 

References

Pololu Web Sitehttps://www.pololu.com/product/2129

There are no reviews for this product.
Write a review Your Name:


Your Review:Note: HTML is not translated!

Rating: Bad           Good

Enter the code in the box below: